| 일 | 월 | 화 | 수 | 목 | 금 | 토 |
|---|---|---|---|---|---|---|
| 1 | 2 | 3 | ||||
| 4 | 5 | 6 | 7 | 8 | 9 | 10 |
| 11 | 12 | 13 | 14 | 15 | 16 | 17 |
| 18 | 19 | 20 | 21 | 22 | 23 | 24 |
| 25 | 26 | 27 | 28 | 29 | 30 | 31 |
- redis
- 10026번
- inflearn
- BOJ
- Four Squares
- Operating System
- 에러핸들링
- 2475번
- 윤성우 저자
- 김영한
- 제프리리처
- 이펙티브코틀린
- Spring
- Window-Via-c/c++
- FIFO paging
- Operating System.
- 열혈 tcp/ip 프로그래밍
- C#
- 우아한레디스
- 우아한 테크 세미나
- 운영체제
- TCP/IP
- C++
- OS
- 스프링 입문
- n타일링2
- 열혈 TCP/IP 소켓 프로그래밍
- 토마토
- HTTP
- 스프링 핵심 원리
- Today
- Total
나의 브을로오그으
#3-4. [스프링 핵심 원리-기본편] - 스프링 기본 용어 본문
[IoC, DI 그리고 컨테이너]
제어의 역전 IoC(Inversion of Control)
- 기존 프로그램은 클라이언트 구현 객체가 스스로 필요한 서버 구현 객체를 생성하고, 연결하고, 실행했다. 한마디로 구현 객체가 프로그램의 제어 흐름을 스스로 조종했다. 개발자 입장에서는 자연스러운 흐름이다.
(즉, 프로그램 코드를 작성 할 때, 이 부분에서 객체가 필요할때마다 그때그때 생성해서 사용했다는 의미)
- 반면에 AppConfig가 등장한 이후에 구현 객체는 자신의 로직을 실행하는 역할만 담당한다.(SRP) 프로그램의 제어 흐름은 이제 AppConfig가 가져간다. 예를 들어서 OrderServiceImpl은 필요한 인터페이스들을 호출하지만 어떤 구현 객체들이 실행될지 모른다.
- 프로그램에 대한 제어 흐름에 대한 권한은 모두 AppConfig가 가지고 있다. 심지어 OrderServiceImpl도 AppConfig가 생성한다. 그리고 AppConfig는 OrderServiceImpl이 아닌 OrderService 인터페이스의 다른 구현 객체를 생성하고 실행할 수 도 있다. 그런 사실도 모른체 OrderServiceImpl은 묵묵히 자신의 로직을 실행할 뿐이다.
- 이렇듯 프로그램의 제어 흐름을 직접 제어하는 것이 아니라 외부에서 관리하는 것을 제어의 역전(IoC)라고 한다.
프레임워크 vs 라이브러리
- 프레임워크가 내가 작성한 코드를 제어하고, 대신 실행하면 그것은 프레임워크가 맞다.(JUnit)
- 반면에 내가 작성한 코드가 직접 제어의 흐름을 담당한다면 그것은 프레임워크가 아니라 라이브러리다.
의존관계 주입 DI(Dependency Injection)
- OrderServiceImpl은 DiscountPolicy 인터페이스에 의존한다. 실제 어떤 구현 객체가 사용될지는 모른다.
- 의존관계는 정적인 클래스 의존 관계와, 실행 시점에 결정되는 동적인 객체(인스턴스) 의존 관계 둘을 분리해서 생각해야 한다.
정적인 클래스 의존관계
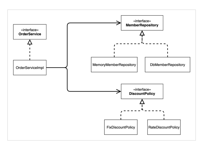
클래스가 사용하는 import 코드만 보고 의존관계를 쉽게 판단할 수 있다. 정적인 의존관계는 애플리케이션을 실행하지 않아도 분석할 수 있다. 클래스 다이어그램을 보자
OrderServiceImpl은 MemberRepository, DiscountPolicy에 의존한다는 것을 알 수 있다.
그런데 이러한 클래스 의존관계 만으로는 실제 어떤 객체가 OrderServiceimpl에 주입 될지 알 수 없다.
[클래스 다이어그램]

동적인 객체 인스턴스 의존 관계
애플리케이션 실행 시점에 실제 생성된 객체 인스턴스의 참조가 연결된 의존 관계다.

- 애플리케이션 실행 시점(런타임)에 외부에서 실제 구현 객체를 생성하고 클라이언트에 전달해서 클라이언트와 서버의 실제 의존관계가 연결 되는 것을 의존관계 주입이라 한다.
- 객체 인스턴스를 생성하고, 그 참조값을 전달해서 연결된다.
- 의존관계 주입을 사용하면 클라이언트 코드를 변경하지 않고, 클라이언트가 호출하는 대상의 타입 인스턴스를 변경할 수 있다.
- 의존관계 주입을 사용하면 정적인 클래스 의존관계를 변경하지 않고, 동적인 객체 인스턴스 의존관계를 쉽게 변경할 수 있다.
IoC 컨테이너, DI 컨테이너
- AppConfig 처럼 객체를 생성하고 관리하면서 의존관계를 연결해 주는 것을 IoC컨테이너 또는 DI컨테이너라고 한다.
- 의존관계 주입에 초점을 맞추어 최근에는 주로 DI 컨테이너라 한다. 또는 어셈블러, 오브젝트 팩토리 등으로 불리기도 한다.
'Spring' 카테고리의 다른 글
| #4-1. [스프링 핵심 원리-기본편] - 스프링 컨테이너 (0) | 2022.07.19 |
|---|---|
| #3-5. [스프링 핵심 원리-기본편] - 스프링 전환 (0) | 2022.07.18 |
| #3-3. [스프링 핵심 원리-기본편] - 리펙토링 (0) | 2022.07.18 |
| #3-2. [스프링 핵심 원리-기본편] - 관심사 분리 (0) | 2022.07.18 |
| #3-1. [스프링 핵심 원리-기본편] - 새로운 할인 정책과 문제점 (0) | 2022.07.17 |